總 部:南京市江寧區天元中路126號新城發展中心1號樓6樓
郵 編:211112
總 機:+86(25)84459303 84459429 84459479
傳 真:+86(25)84519256
郵 箱:master@anpe.cn
技術支持熱線:800-828-9961
優倍智造園:南京江寧經濟技術開發區金鑫中路19號
微信公眾號
手機官網
-
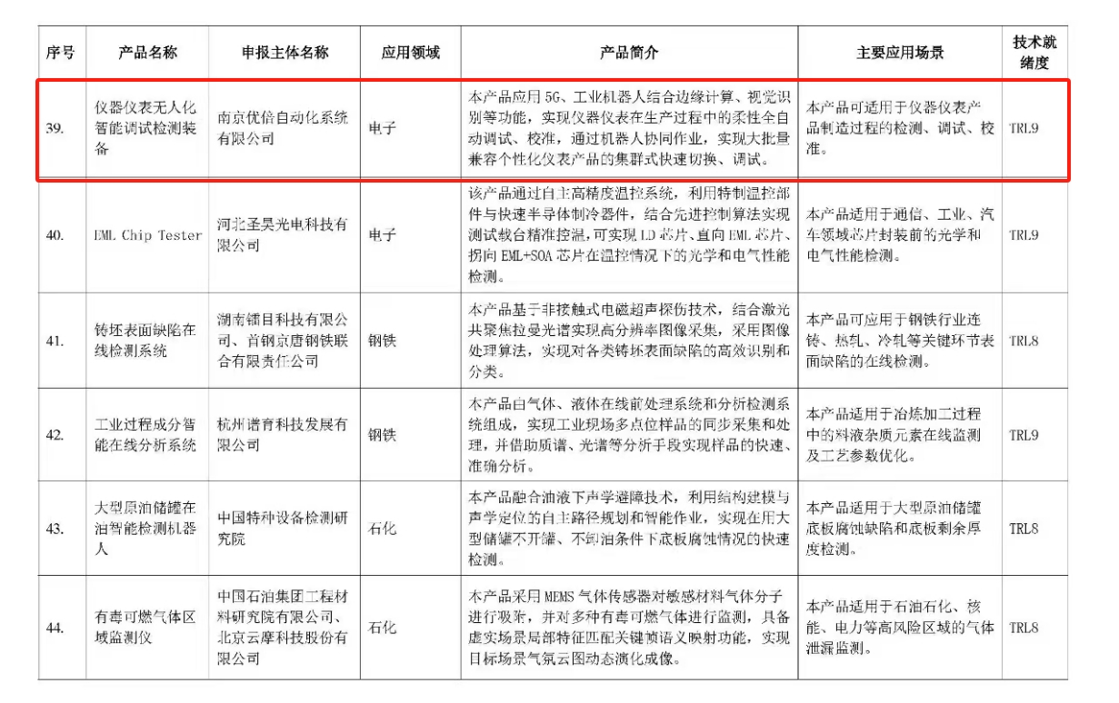
近日,在工業和信息化部裝備工業一司指導下,智能檢測裝備產業發展聯盟公示了《智能檢測裝備創新產品目錄(第二批)》。南京優倍自動化系統、優倍電氣技術公司自主開發的“儀器儀表無人化智能調試檢測裝備”成功入選該創新產品名錄。


創新示范

自動化系統創新
應用多運動模式的機器人及高精度伺服等機構,通過內嵌自學習能力的視覺識別、精密調試機構等技術,實現了針對仿人工操作的精度調整、接插、信號加載等工序,并結合5G、智能物流等技術應用,精準、快速地實現了針對安全柵、溫度變送器等難度極高的無人化調試、校準流程。
信息化技術創新
自主開發的MES、WMS、APS等信息化軟件與本裝備系統實現了全面集成,對本裝備完成了實時計劃下放、數據交互及協同控制,并通過虛擬仿真技術,對裝備進行了數學建模,對設備聯動、產能配置等開展了系統性動態優化。
高精度儀器創新
開發了高精度、高穩定、智能化、在線式精密標準儀器,信號類型覆蓋了電流、電壓、毫伏、開關量等幾乎所有工業測量信號,并通過內置的通訊模塊,實現了基于工業物聯網的測量與控制信息接口,并完成對同類儀器的進口替代、大幅降低了投入成本。
卓著的應用成效
解決了儀器儀表行業對于復雜儀表實現全自動信號調試、校準的難題,以1人的簡單操作代替了原15人的復雜工作,實現了單班(8小時)生產6500只安全柵等產品的高效產能,同時產品出廠準確度大幅提升,項目落地成效顯著、降本及提質效益可觀。
裝備復制、輸出
該裝備不僅在本公司得到良好應用,并成功復制到中車及儀器儀表行業的多家企業,帶動了本行業先進制造裝備技術的發展。
示范、科研成果
本系統及裝備獲得2023年工信部智能制造優秀示范場景,并完成《智能運營與數字化決策》工信部重點試驗室等科研項目的技術驗證。
產 業 未 來
隨著儀器儀表國產化進程的快速推進、公司儀表產品銷售量的不斷增加、產品對工藝品質要求的不斷提高,公司還在加大智能制造投入:新一批自主開發的智能裝備及管理思路的信息化軟件將在2025年內投入生產制造及經營管控流程。
優倍人以“不止于步、超越自我”的創新精神與夯實舉措迎接“中國制造2025”的到來,以高質量發展助力中國工業自動化水平邁向世界前列。